当社は、2026 年4月7日開催の取締役会において、以下のとおり、第三者割当による自己株式の処分(以下、「本自己株式処分」といいます。)を行うことについて決議しましたので、お知らせいたします。
1.処分要領

2.処分の目的及び理由
処分予定先であるクリエイトキャピタル株式会社は、M&A戦略やIR戦略に長年の経験を持つスタッフや、経営コンサルタントとしてもITコンサルタントとしても長年の実績を持つスタッフを擁し、社外の専門家集団や上場会社役員経験者も活用し、上場会社を対象に、企業価値向上のため、M&A案件の提案や、投資家目線での経営戦略、情報発信、資金調達について、助言を行う会社であります。
当社は、投資会社として、これまで、金融機関からの借入を原資に、安定的な家賃収入や一定のキャピタルゲインが見込める不動産案件を中心に、投資を行ってまいりました。
しかしながら、さらなる企業価値向上を実現するため、また、昨今の金利や不動産価格の上昇に対処するため、保有する不動産物件を売却し、利益やキャッシュフローを確保し、また、資金調達も行い、これまでの不動産を中心とした堅実な投資戦略から、より収益性の高いM&Aやエクイティ案件を中心とした投資戦略に切り替えることを課題と考えております。
クリエイトキャピタル株式会社には、このような当社の課題を理解のうえ、具体的なM&A案件、また、当社の経営戦略にまで踏み込んだ提案を期待し、その報酬として、当社株式を割当て、企業価値向上にインセンティブを持った形で、コンサルティング契約を締結するものであります。
3.調達する資金の額、使途及び支出予定時期
企業価値向上を目的に、当社が処分予定先と締結したコンサルティング契約に基づく、処分予定先の当社に対する金銭債権を現物出資の目的とするため、該当する事項はありません。
4.資金使途の合理性に関する考え方
企業価値向上を目的に、当社が処分予定先と締結したコンサルティング契約に基づく、処分予定先の当社に対する金銭債権を現物出資の目的とするため、該当する事項はありません。
5.処分条件等の合理性
(1)払込金額の算定根拠及びその具体的内容
本自己株式処分の払込金額は、処分予定先との協議の結果、本自己株式処分に係る取締役会決議日の直前取引日(2026 年4月6日)の株式会社東京証券取引所スタンダード市場における当社株式の終値235 円を基準とし、直前取引日の終値である235 円といたしました。
なお、本自己株式処分の払込金額は、本自己株式処分に関する取締役会決議日の直前取引日までの1カ月間の終値平均である219.25 円から7.18%のプレミアム、当該直前取引日までの3カ月間の終値平均である222.75 円から5.50%のプレミアム、当該直近取引日までの6カ月間の終値平均である231.83円から1.37%のプレミアムとなっております。
直近の市場価額に基づくものが合理的であると判断したこと及び、日本証券業協会「第三者割当増資の取扱いに関する指針」(2010 年4月1日付 以下、「日証協指針」といいます。)によると、第三者割当により自己株式の処分を行う場合には、その払込金額は原則として自己株式の処分に係る取締役会決議の直前日の価額(直前日における売買がない場合は、当該直前日から遡った直近日の価額)を基準として決定することとされているため、本件第三者割当の発行価額を決定する際にも、本件第三者割当に係る取締役会決議の直前営業日の終値を基準といたしました。
(2)処分数量及び株式の希薄化の規模が合理的であると判断した根拠
本自己株式処分にかかる処分株数100,000 株(議決権1,000 個)は、2025 年3月27 日現在の当社普通株式の発行済株式総数 31,806,190 株に対して0.31%(議決権総数303,558 個に対する割合0.33%)に相当し、株式の希薄化の程度及び流通市場への影響は軽微であると考えております。本件自己株式処分は当社の今後の事業拡大や企業価値向上に資するものと考えており、本自己株式処分に係る処分株式数および株式の希薄化規模は合理的であると考えております。
6.処分予定先の選定理由等
(1)処分予定先の概要

(2)処分予定先を選定した理由
「2.処分の目的及び理由」をご参照ください。
(3)処分予定先の保有方針
当社は、処分予定先が、コンサルティング契約に基づき当社の企業価値向上をはかり、キャピタルゲイン確保をする目的で本自己株式処分の割当を受けること、但し、割当後1 年間は保有する方針であることを口頭で確認しております。
なお、当社は処分予定先から、割当後2年間において当該株式の全部または一部を譲渡した場合には、直ちにその内容を当社に書面により報告すること、当社が当該報告内容を東京証券取引所に報告すること及び当該報告内容が公衆の縦覧に供されることに同意する旨の確約書を受領する予定であります。
(4)処分予定先の払込みに要する財産の存在について確認した内容
企業価値向上を目的に、当社が処分予定先と締結したコンサルティング契約に基づく、処分予定先の当社に対する金銭債権を現物出資の目的とするため、該当する事項はありません。
7.処分後の大株主及び持株比率

8.今後の見通し
本件自己株式処分が、2026 年10 月期の業績に対する影響は、軽微なものと考えております。
9.企業行動規範上の手続きに関する事項
本自己株式処分により生じる株式の希薄化率は25%未満であり、また、当該処分により支配株主又はこれに準ずる者の異動が生じる見込みもありません。
このため、本自己株式処分は、東京証券取引所の定める上場規則第432 条及び同規則に基づく「企業行動に関する規範」の趣旨に照らして、著しい希薄化を伴う第三者割当等に該当せず、株主の利益保護および意思確認の観点から特段の対応を要するものではありません。
したがって、本自己株式処分については、独立した第三者からの意見の取得または株主に対する意思確認手続を実施する必要はないものと判断しております。本件第三者割当は、① 希薄化率が25%未満であること、② 支配株主の異動を伴うものではないこと(新株予約権又は取得請求権すべてが権利行使された場合であっても、支配株主の異動が見込まれるものではないこと)ことから、東京証券取引所の定める上場規程第432 条に定める独立第三者からの意見入手及び株主の意思確認手続きは要しません。
10.最近3年間の業績及びエクイティ・ファイナンスの状況
(1)最近3年間の業績(連結)

(2)現時点における発行済株式数及び潜在株式数の状況(2026 年3月27 日現在)

(3)最近の株価の状況

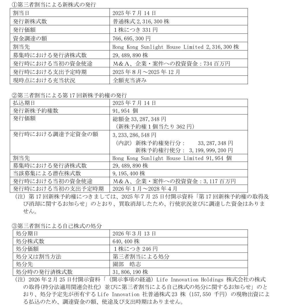
(4)最近3年間のエクイティ・ファイナンスの状況

11.処分要項
「1.処分の概要」をご参照ください。
以 上