当社は、2026 年1 月26 日付適時開示資料「(開示事項の経過)Life Innovation Holdings 株式会社の株式の取得(持分法適用関連会社化)に関するお知らせ」のとおり、2026 年1月26 日に開催した取締役会において、Life Innovation Holdings 株式会社(以下、「Life Innovation 社」といいます。)が実施する第三者割当増資を引き受けることにより、Life Innovation 社の株式51 株を取得することによりLife Innovation 社に33.8%出資し、Life Innovation 社を持分法適用関連会社とすることを開示いたしました。
今般、当社は、2026 年2 月25 日開催の取締役会で、当社が取得するLife Innovation 社株式の一部について、Life Innovation 社が実施する第三者割当増資を引受けるのではなく、Life Innovation 社の大株主である園部皓志氏より現物出資を受け、当該株式取得の対価の支払いのため第三者割当による自己株式の処分(以下「本件自己株式処分」という。)を行うことに変更する旨を決議いたしました。
当社は、当社の企業価値向上のため、Life Innovation 社を持分法適用関連会社とするだけでなく、さらに、Life Innovation 社の事業計画の6カ月間(2026 年2月~2026 年8月)程度における進捗を前提として、17%の追加出資によりLife Innovation 社を連結子会社化することにつきましても、LifeInnovation 社と合意しておりますが、Life Innovation 社の事業推進者である園部皓志氏に当社株式を割当てることにより、園部皓志氏との間で、当社企業価値向上について、インセンティブを共有するものであります。
本スキームを選択した経緯としては、当初は、Life Innovation 社が実施する第三者割当増資を当社が引き受けることにより、同社株式を取得するスキームを想定しておりましたが、その後、同社の事業計画の具体化及び当社グループとの連携内容の検討を進める過程において、同社の事業推進の中核を担う園部皓志氏個人との間で、より直接的に当社企業価値向上に対するインセンティブを共有することが望ましいとの判断に至りました。
Life Innovation 社の事業成長は、園部氏の経営手腕および事業推進力に大きく依存することから、園部氏自身を当社株主とし、当社株価及び企業価値の向上が園部氏の経済的利益に直接反映されるスキームとすることで、当社と園部氏との利害を一致させ、中長期的な協業関係をより強固なものとすることを目的としております。
このため、2026 年2 月25 日開催の取締役会において、当社が取得予定であったLife Innovation 社株式の一部について、同社第三者割当増資の引受による取得から、園部氏保有株式の現物出資を受ける方法へ変更し、これに対する対価として当社自己株式を処分するスキームに変更することを決議いたしました。
Ⅰ.Life Innovation 社の株式の取得(持分法適用関連会社化)
1.株式の取得(持分法適用関連会社化)の理由
Life Innovation 社は、国内の大手アパレル会社のファッションデザイナーとしての経歴を持つ園部皓志氏が、クレサヴァ株式会社(本社:東京都港区南青山三丁目4 番7 号401 号室、以下、「クレサヴァ社」といいます。)の代表取締役として、廃棄衣類のリサイクル事業および日本の伝統素材である和紙を活用した新たな素材・事業分野に取り組んできた経験をもとに、環境性と文化的価値を両立した持続可能な事業モデルの構築を通じ、循環型社会の実現と事業のさらなる成長を見据えて、当社との共同事業により、さらに進化するため、2025 年12 月に設立した会社です。
とりわけ、「和紙」を活用した繊維事業では、世界的No.1 クラスのグローバルブランドへの供給契約が確定しており、Life Innovation 社は、当社との資本提携関係のもと、
① 土にかえる「和紙」を使った糸や繊維素材を生産し、グローバルブランドや繊維商社に供給する事業
② 廃棄衣料から、製鉄にも対応可能な石炭同様の高熱量を発し、二酸化炭素削減にも貢献する「コークス」を抽出し、自動車や金属精製の工場に供給する事業
これらの生産設備に投資し、供給体制を構築し、安定的に売上利益を拡大するものです。
園部皓志氏が、クレサヴァ社で積み上げてきた代表的な実績は、以下のとおりです。

2.持分法適用関連会社化する会社の概要

3.株式取得の方法
当社は、Life Innovation 社株式40 株(1 株当たり6,850 千円、総額274,000 千円、Life Innovation社発行済株式の34.18%)を取得することとし、うち17 株(116,450 千円)は、すでに2026 年1月30日を払込期日とするLife Innovation 社が実施する第三者割当増資を引き受けており、残り23 株(157,550 千円)は、「4.株式取得の相手先の概要」記載のとおり、園部皓志氏より取得いたします。
なお、園部皓志氏より取得する株式価額の支払いに関しては、Life Innovation 社の株式の現物出資を引受対価とする自己株式の処分(後記「Ⅱ.1.処分要項」をご参照ください。)によるものとする予定です。
4.株式取得の相手先の概要

5.取得株式数,取得価額及び取得前後の所有株式の状況

6.日 程

7.今後の見通し
Life Innovation 社の持分法適用関連会社化により、将来的な当社連結業績に貢献するものと考えておりますが、現状、2026 年10 月期の業績に対する影響は、軽微なものと考えており、2026 年10 月期の業績に重要な影響を及ぼすことが想定されることとなった場合、速やかに公表いたします。
Ⅱ.第三者割当による自己株式の処分
1.処分の概要

2.処分の目的及び理由
当社は、上記「Ⅰ.Life Innovation 社の株式の取得(持分法適用関連会社化)」の「3.株式取得の方法」に記載のとおり、Life Innovation 社の発行済株式の19.7%にあたる23 株を、園部皓志氏(以下「処分予定先」という。)から譲り受けますが、この取得対価の支払いのため、処分予定先と協議した結果、処分予定先を対象とする本自己株式処分を行うこととしたものであります。
当社は、資本政策の柔軟性、機動性を確保することを可能とするために取得した自己株式を2026 年2 月25 日現在720,013 株保有しております。
上記「Ⅰ.Life Innovation 社の株式の取得(持分法適用関連会社化)」の「1.株式の取得の理由」のとおり、当社は、企業価値向上のため、Life Innovation 社を持分法適用関連会社とし、さらに、Life Innovation 社の事業計画の6カ月(2026 年2月~2026 年8月)間程度における進捗を前提として、17%の追加出資により連結子会社化することにつきましても、Life Innovation 社と合意しておりますが、Life Innovation 社の事業推進者である処分予定先に当社株式を割当てることにより、処分予定先との間で、当社企業価値向上について、インセンティブを共有するものであります。
本スキームを選択した経緯としては、当初は、Life Innovation 社が実施する第三者割当増資を当社が引き受けることにより、同社株式を取得するスキームを想定しておりましたが、その後、同社の事業計画の具体化及び当社グループとの連携内容の検討を進める過程において、同社の事業推進の中核を担う園部皓志氏個人との間で、より直接的に当社企業価値向上に対するインセンティブを共有することが望ましいとの判断に至りました。
Life Innovation 社の事業成長は、園部氏の経営手腕および事業推進力に大きく依存することから、園部氏自身を当社株主とし、当社株価及び企業価値の向上が園部氏の経済的利益に直接反映されるスキームとすることで、当社と園部氏との利害を一致させ、中長期的な協業関係をより強固なものとすることを目的としております。
このため、2026 年2 月25 日開催の取締役会において、当社が取得予定であったLife Innovation 社株式の一部について、同社第三者割当増資の引受による取得から、園部氏保有株式の現物出資を受ける方法へ変更し、これに対する対価として当社自己株式を処分するスキームに変更することを決議いたしました。
本件自己株式処分における処分価額については、第三者算定機関によるLife Innovation Holdings社株式の価値算定結果(1株当たり6,850,000 円)を同社株式の公正価値の基礎としております。
2026 年1月26 日時点において想定していた第三者割当増資引受スキームにおける1株当たり5,333,333 円という価格は、当該スキームにおける発行済株式数および当社取得持分比率を前提として、当初想定していた投資総額との整合を図る観点から当事者間で相対的に決定したものであり、第三者算定に基づく企業価値を直接反映した価格ではありません。
その後、園部氏保有株式の現物出資と当社自己株式処分を組み合わせたスキームへ変更したことに伴い、同社の発行済株式数構成および当社取得持分比率が変動したため、取得株式数および1株当たり取得価額についても、第三者機関による算定に基づく公正価値(1株当たり6,850,000 円)を前提としつつ、当初想定していた投資総額および取得後持分比率との整合を図る観点から、改めて当事者間協議により相対的に決定しております。
したがって、本件は2026 年1月26 日から同年2月25 日の短期間においてLife InnovationHoldings 社の企業価値が実質的に増加したものではなく、取得方法および発行済株式構成の変更に伴う持分設計の見直しにより、1株当たりの形式的な価格が変動したものであります。
また、取締役会においては、第三者機関による算定結果、取得後の持分比率および投資総額の妥当性等を総合的に勘案したうえで、当社および既存株主に不利益を及ぼすものではなく、特定の割当先に経済的利益を供与するものでもないと判断しております。
3.調達する資金の額、使途及び支出予定時期
処分予定先が所有するLife Innovation 社普通株式23 株(157,550 千円)の現物出資による払込のため、該当する事項はありません。
なお、現物出資の方法によるため、金銭の払込はありませんが、発行諸費用の支払いがあります。
発行諸費用の概算額は4,950 千円(税抜)でその内訳は株式価値算定費用、割当先調査費用、現物出資に係る証明書作成費用並びに諸書類作成費用等であります。
4.資金使途の合理性に関する考え方
処分予定先が所有するLife Innovation 社普通株式23 株(157,550 千円)の現物出資による払込のため、該当する事項はありません。なお、Life Innovation 社普通株式23 株(157,550 千円)の価値については、後記「5.処分条件の合理性」をご参照ください。また、Life Innovation 社普通株式を取得することの合理性については、前記「2.処分の目的及び理由」をご参照ください。
5.処分条件等の合理性
(1)処分価額の算定根拠及びその具体的内容
本自己株式処分の払込金額は、処分予定先との協議の結果、本自己株式処分に係る取締役会決議日の直前取引日(2026 年2 月24 日)までの6カ月間の株式会社東京証券取引所スタンダード市場における終値平均である245.83 円を基準とし、小数点以下を切り上げた246 円といたしました。
本自己株式処分の払込金額は、当社株式の最近の価格変動を勘案し、本自己株式処分に係る取締役会決議日の直前取引日の終値ではなく、一定期間の平均株価を採用することが算定根拠として客観性が高く、合理的であると考えております。
日本証券業協会「第三者割当増資の取扱いに関する指針」(2010 年4月1日付 以下、「日証協指針」といいます。)によると、第三者割当により自己株式の処分を行う場合には、その払込金額は原則として自己株式の処分に係る取締役会決議の直前日の価額(直前日における売買がない場合は、当該直前日から遡った直近日の価額)を基準として決定することとされておりますが、直近日又は直前日までの価額又は売買高の状況等を勘案し、当該決議の日から払込金額を決定するために適当な期間(最長6カ月)をさかのぼった日から当該決議の直前日での間の平均の価額を基準として決定することができるとされていることから、本自己株式処分に係る取締役会決議日の直前取引日までの6カ月間における終値平均を基準といたしました。
本自己株式処分の払込金額の算定にあたっては、日証協指針に基づき、取締役会決議日の直前取引日までの最長6カ月間の終値平均を基準とすることが認められていることから、当社株式の短期的な価格変動の影響を排除し、より中期的な市場評価を反映させる観点から、6カ月間の終値平均を採用しております。
当社株価は、直近6カ月間で最低189 円~最高379 円の大幅な値幅(約2倍)を示しており、短期的な終値1点や1カ月、3カ月平均値では確定的な市場評価を示しにくい状況にあり、特定日の終値や1カ月、3カ月といった短期間の平均値では、一時的な需給要因の影響を受けやすく、当社の実質的な企業価値を適切に反映しないおそれがあると判断いたしました。
このため、本件では市場評価の平準化と客観性の確保を重視し、指針上認められる最長期間である6カ月平均を用いることで、処分予定先との間における恣意性を排除し、既存株主保護の観点からも合理性の高い算定方法を採用しております。また、本件は現物出資を伴う自己株式処分であり、当社としては株式価値評価の客観性および説明可能性をより重視する必要があることから、短期指標ではなく中期平均を採用しております。
なお、本自己株式処分の払込金額は、本自己株式処分に関する取締役会決議日の直前取引日の終値である227 円から8.37%のプレミアム、当該直前取引日までの1カ月間の終値平均である228.65円から7.59%のプレミアム、当該直前取引日までの3カ月間の終値平均である220.53 円から11.55%のプレミアム、当該直近取引日までの6カ月間の終値平均である245.83 円から0.07%のプレミアムとなっております。
上記払込金額は、本取締役会決議日の直前営業日並びに直前1カ月間、直前3カ月間及び直前6カ月間の終値の平均値に0.9 を乗じた額以上の価額であることからも、当社は本第三者割当が特に有利な価格での発行に明らかに該当しないものと判断しております。なお、かかる考え方は、日本証券業協会の「第三者割当増資の取扱いに関する指針」にも準拠したものとなっております。
また、本第三者割当に係る取締役会におきまして、当社監査役3名全員から、うち2名は本第三者割当に係る取締役会に出席し、残り1名はあらかじめ、上記の算定根拠に基づく払込金額の決定は、当社普通株式の価値を表わす客観的な値である市場価格を基準にし、日本証券業協会の「第三者割当増資の取扱いに関する指針」に準拠したものであり、当社の直近の財政状態及び経営成績等を勘案し、適正かつ妥当であり、処分予定先に特に有利ではなく、適法である旨の意見を得ております。
(Life Innovation 社株式の価値の算定)
Life Innovation 社の普通株式の株式価値(当社が取得するLife Innovation 社株式23 株の価値)157,550,000 円の算定においては、当社は、当社及び処分予定先から独立した第三者である東京フィナンシャル・アドバイザーズ株式会社(以下、「TFA社」といいます。)に対し、価値算定を依頼し、2026 年2月16 日付で株式価値算定書を取得しております。なお、TFA社は、当社及びLife Innovation 社の関連当事者には該当せず、当社及びLife Innovation 社との間で重要な利害関係を有しません。
TFA社は、将来の事業活動の状況を評価に反映するためディスカウンテッド・キャッシュ・フロー法(以下「DCF法」といいます。)を採用して、Life Innovation 社普通株式の価値を算定しています。DCF法では、Life Innovation 社の2026 年9月期から2030 年9月期までの事業計画等の諸要素を考慮しLife Innovation 社が生み出すと見込まれるフリー・キャッシュ・フローを一定の割引率で現在価値に割り引いてLife Innovation 社の企業価値や株式価値を分析し、普通株式の1株当たりの価値の範囲を6,516,110 円~7,964,134 円と算定しております。
当社はTFA社によるLife Innovation 社の株式価値の算定結果を参考に、Life Innovation 社の株式価値について財務の状況、資産の状況、将来の見通し等の要因を総合的に勘案し、処分予定先と慎重に協議を重ねた結果、1株当たりの価値について6,850,000 円が妥当であるとの判断に至り、合意いたしました。
(2)処分数量及び株式の希薄化の規模が合理的であると判断した根拠
本件自己株式処分にかかる処分株数640,400 株(議決権6,404 個)は、2025 年10 月31 日現在の当社普通株式の発行済株式総数 31,806,190 株に対して2.01%(議決権総数 310,579 個に対する割合 2.06%)に相当し、株式の希薄化の程度及び流通市場への影響は軽微であると考えております。本件自己株式処分は当社の今後の事業拡大や企業価値向上に資するものと考えており、本件自己株式処分に係る処分株式数および株式の希薄化規模は合理的であると考えております。
6.処分予定先の選定理由等
(1)処分予定先の概要

(2)処分予定先を選定した理由
前記「2.処分の目的及び理由」をご参照ください。
(3)処分予定先の保有方針
当社は、処分予定先より、本件自己株式処分により取得する株式を中長期的に保有する意向であることを口頭にて伺っております。
なお、当社は処分予定先から、割当後2年間において当該株式の全部または一部を譲渡した場合には、直ちにその内容を当社に書面により報告すること、当社が当該報告内容を東京証券取引所に報告すること及び当該報告内容が公衆の縦覧に供されることに同意する旨の確約書を受領する予定であります。
(4)処分先の払込みに要する財産の存在について確認した内容
処分予定先が保有するLife Innovation 社株式の現物出資による払込みのため、該当事項はありません。
なお、処分予定先のLife Innovation 社株式の保有状況をLife Innovation 社の2026 年1月30日現在の株主名簿をもっての確認を実施することで、払込に要する財産の所在確認を行っております。
(5)処分予定先の実態
当社は、処分予定先が暴力団等の反社会的勢力であるか否かについて、独自に専門の第三者調査機関であるリスクプロ株式会社(住所:東京都千代田区九段南二丁目3番14号靖国九段南ビル2階代表取締役:小板橋仁)に調査を依頼し、同社より調査報告書を受領しました。当該調査報告書において、当該処分予定先及びその関係者が反社会的勢力とは何ら関係がない旨の報告を受けております。上記のとおり処分予定先が反社会的勢力とは一切関係がないことを確認しており、別途その旨の確認書を株式会社東京証券取引所に提出しています。
7.処分後の大株主及び持株比率
(1)本新株式発行後の大株主の状況

8.今後の見通し
Life Innovation 社の持分法適用関連会社化により、将来的な当社連結業績に貢献するものと考えておりますが、現状、本件自己株式処分並びにLife Innovation 社の持分法適用関連会社化が、2026 年10 月期の業績に対する影響は、軽微なものと考えており、2026 年10 月期の業績に重要な影響を及ぼすことが想定されることとなった場合、速やかに公表いたします。
9.企業行動規範上の手続きに関する事項
本自己株式処分により生じる株式の希薄化率は25%未満であり、また、当該処分により支配株主又はこれに準ずる者の異動が生じる見込みもありません。
このため、本自己株式処分は、東京証券取引所の定める上場規則第432 条及び同規則に基づく「企業行動に関する規範」の趣旨に照らして、著しい希薄化を伴う第三者割当等に該当せず、株主の利益保護および意思確認の観点から特段の対応を要するものではありません。
したがって、本自己株式処分については、独立した第三者からの意見の取得または株主に対する意思確認手続を実施する必要はないものと判断しております。
10.最近3年間の業績及びエクイティ・ファイナンスの状況
(1)最近3年間の業績(連結) (千円)

(2)現時点における発行済株式数及び潜在株式数の状況

(3)最近の株価の状況

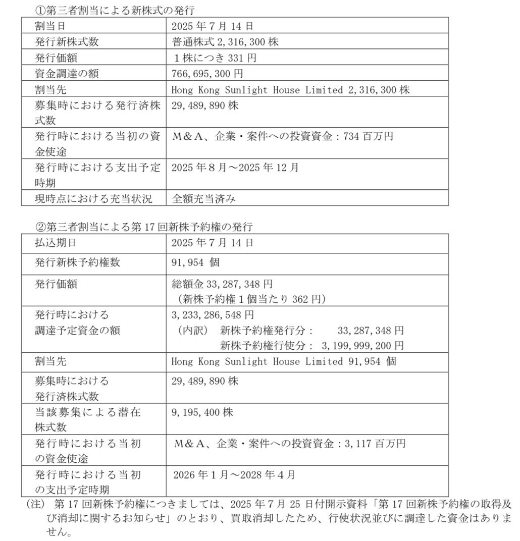
(4)最近3年間のエクイティ・ファイナンスの状況

11.処分要項
「1.処分の概要」に記載のとおり。
以 上